Il progetto Toscana Compliance si sviluppa all'interno di una community a cui partecipano utenti pubblici e privati.

Lo scopo del progetto è costruire degli Standard di riferimento per l'interoperabilità tra sistemi e componenti applicativi all'interno dell'infrastruttura regionale.

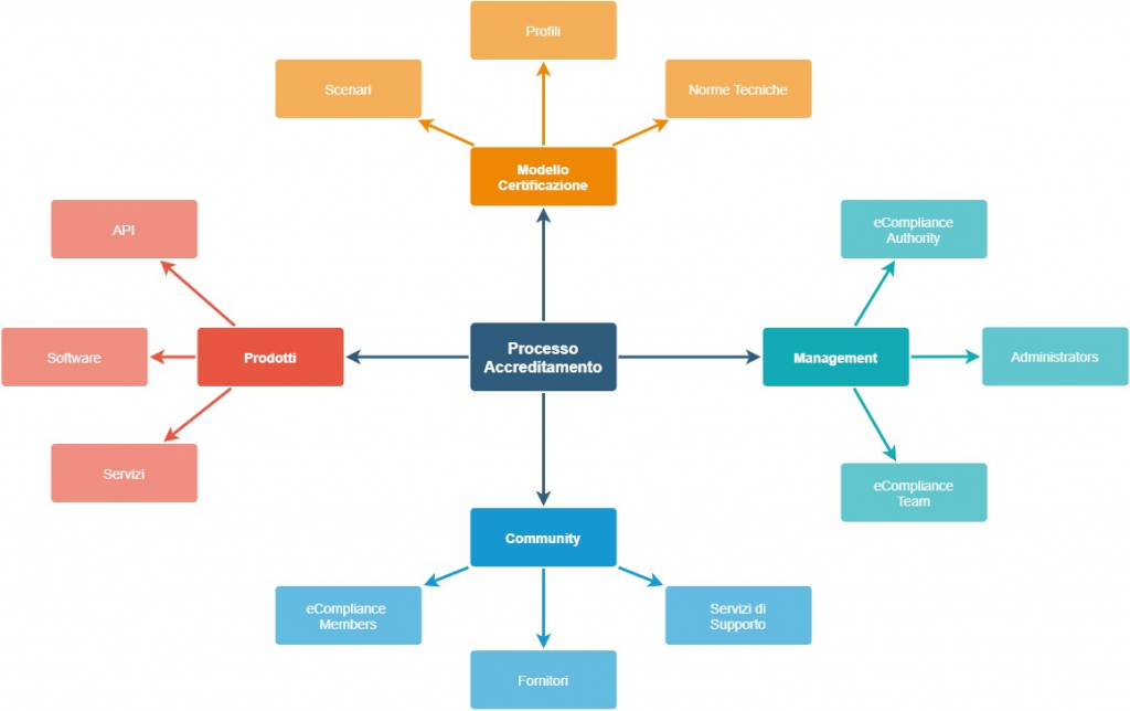
L'organizzazione gestisce gli Standard di riferimento ed il processo di accreditamento, tramite il quale hanno interazione diretta:

  • i membri della community, tipicamente indicati come referenti prodotto
  • i membri del management, indicati come Centro Tecnico e Comitato
  • i Prodotti ed i Fornitori
  • gli altri elementi del modello di certificazione

Il Modello Organizzativo

 

 

Modello Organizzativo
Modello Organizzativo

 

Il Centro Tecnico Toscana Compliance è la struttura operativa che coordina le attività della community toscana Compliance ed elabora gli Scenari tecnologici di riferimento su cui si basano gli Standard emessi dal Comitato Toscana Compliance.
Il Centro Tecnico fornisce supporto ai Fornitori che vogliano registrare una API o servizio CART, fornisce un percorso di accreditamento agli Standard validi per gli scenari di riferimento e svolge il compito di manutenere il modello di certificazione, sul quale si possono accreditare i prodotti. Partecipa inoltre al processo di accreditamento dei prodotti con il ruolo di supervisione.
Il Centro Tecnico, inoltre, opera per diffondere gli Standard emessi da Regione Toscana e per recepire gli standard di riferimento nazionali ed internazionali.

Per contattare il Centro Tecnico: compliance@regione.toscana.it

Il Comitato Toscana Compliance è l'organo collegiale che sovrintende il processo di elaborazione, approvazione e promulgazione degli Standard tecnologici del progetto Toscana Compliance. Il Comitato Toscana Compliance si avvale dell'opera del Centro Tecnico e del parere di esperti, per la formulazione degli standard di riferimento per le API ed il processo di accreditamento.  L'approvazione degli standard e degli altri documenti di specifica tecnica avviene in riunioni periodiche in cui il Centro tecnico relaziona sull'attività in corso al Comitato.

Il Comitato Toscana Compliance è attualmente in fase di rinnovo ed i membri facenti funzione garantiscono il proseguimento delle attività ordinarie in attesa della nomina di nuovi membri.

Per contattare il Comitato:  compliance@regione.toscana.it